移至主內容
首頁

Main navigation

  • 主頁
  • 學校概覽
    • 校長的話
      • 2025年9月
      • 2025年4月
      • 2024年6月
      • 2023年11月
      • 2023年5月
      • 2022年9月
    • 學校架構
    • 法團校董會
    • 歷任校監、校長及校牧
    • 教師團隊
    • 學校發展文件
    • 校訊
    • 各班照片
    • 校曆表
    • 入學及升中
      • 小一入學行事曆
      • 小一自行分配學校結果及註冊須知
      • 一年級候補學位申請須知
      • 統一派位註冊安排
      • 各級插班安排
      • 畢業生升中資訊
    • 招標及採購
    • 傳媒報導
    • 聯絡我們
  • 學與教
    • 課程特色
      • 學科園地
        • 中文
        • 英文
        • 數學
        • 常識
        • 音樂
        • 視覺藝術
        • 體育
        • 聖經
        • 生命教育
        • 電腦
        • 圖書
      • STEAM 教育
      • BYOD 及電子學習
      • 國民教育
      • 資優教育
    • 教師專業發展
    • 課外活動
      • 制服團隊
        • 幼童軍
        • 學生團契
        • 基督少年軍(BB237)
        • 基督女少年軍(GB46A分隊)
      • 校隊訓練
        • 視藝小組
        • 音樂校隊
        • 體育校隊
      • 興趣班
    • 學生園地
      • 學生作品
      • 學生獎項
    • 學校圖書館
  • 校風與支援
    • 學生成長
      • 學生訓導
      • 全方位學生輔導
      • 活動花絮
      • 校服樣式
      • V校園計劃
    • 德育及公民教育
    • 宗教教育
  • 教學夥伴
    • 家長教師會
      • 執委名單
      • 會徽及會章
      • 會訊
      • 工作計劃
      • 執委會議
      • 家教會通告
      • 網頁連結
      • 聯絡我們
    • 校友會
      • 最新消息
      • 會章
      • 校友會通訊
      • 聯絡我們
    • 循道衞理聯合教會
    • 馬鞍山堂
  • 學校相片集
    • 學科活動花絮
    • 校內活動
    • 學校典禮
    • 課外活動
    • 比賽及頒獎
    • 校外參觀交流活動
    • 教職員活動
    • PTA活動
    • 校友活動

導航連結

  1. 首頁
  2. 最新消息
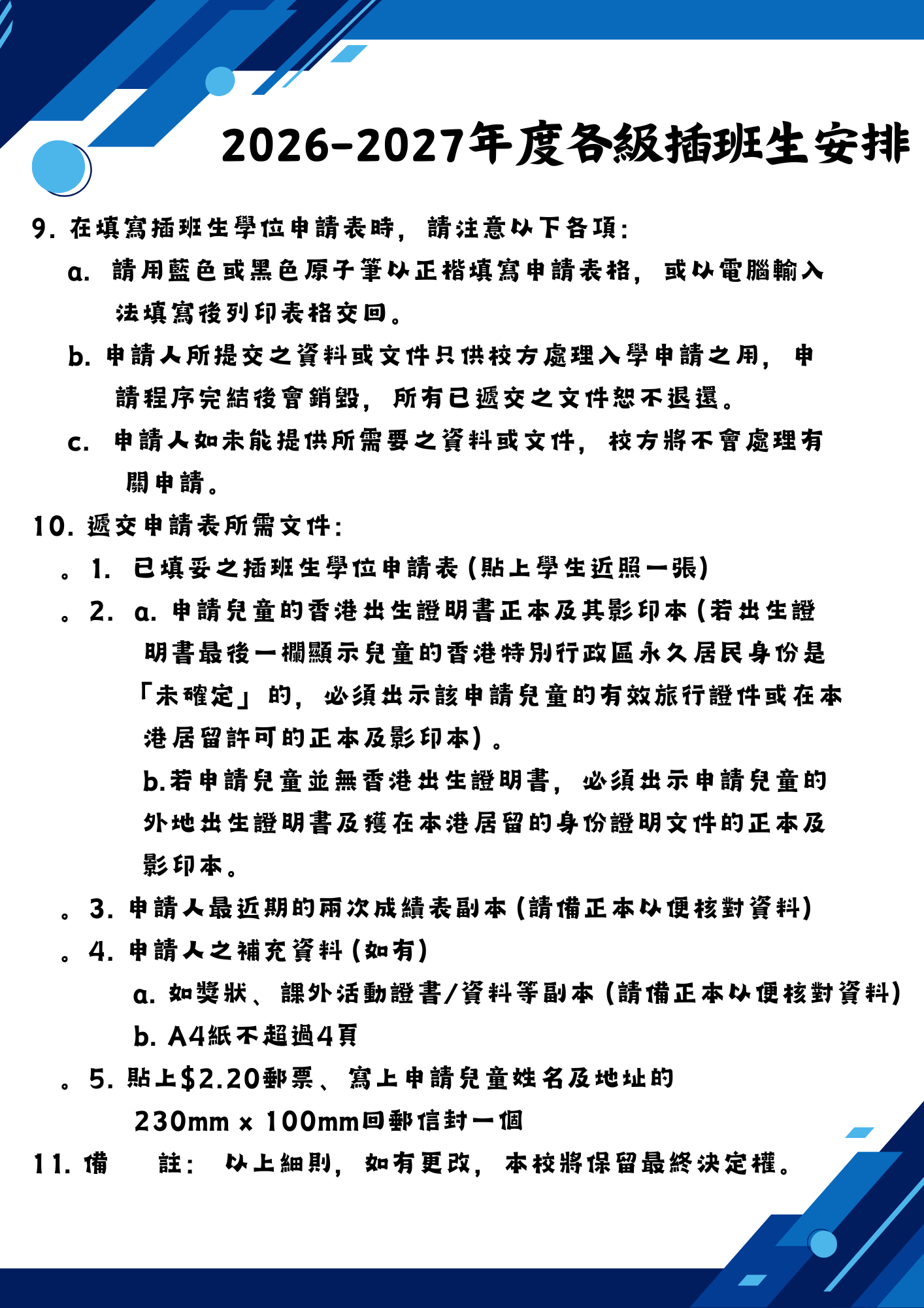
2026-01-19 2026-2027年度各級插班安排
  • 下載各級插班生申請表2026-2027
  • 地址: 沙田馬鞍山恆明街11號 地圖
  • 電話:26309219
  • 傳真:26309768
  • 電郵: mail@mosmps.edu.hk
Copyright © 馬鞍山循道衛理小學.版權所有 不得轉載. All rights reserved.
By: ctd.hk
Top